• Tel: 858.663.9055
  • SeparatorEmail: info@nsjbio.com
  • Tel: 858.663.9055
  • Email: info@nsjbio.com
Home >> Antibodies >> CD45 Antibody

CD45 Antibody [clone 2B11] (V2240)

  Catalog No Formulation Size Price (USD)  
Image V2240-100UG 0.2 mg/ml in 1X PBS with 0.1 mg/ml BSA (US sourced) and 0.05% sodium azide 100 ug 559
Image
V2240-20UG 0.2 mg/ml in 1X PBS with 0.1 mg/ml BSA (US sourced) and 0.05% sodium azide 20 ug 259
Image
V2240SAF-100UG 1 mg/ml in 1X PBS; BSA free, sodium azide free 100 ug 559
Image
V2240IHC-7ML Prediluted in 1X PBS with 0.1 mg/ml BSA (US sourced) and 0.05% sodium azide; *For IHC use only* 7 ml 559
Bulk quote request
Flow cytometry testing of lymphocyte-gated human PBM cells with CD45 antibody (clone 2B11, orange), and unstained cells (gray).
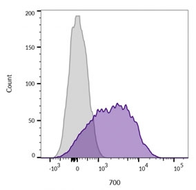
Flow cytometry testing of live Jurkat cells with CD45 antibody (clone 2B11, purple), and unstained cells (gray).
IHC: FFPE human tonsil (10X) stained with CD45 antibody (clone 2B11).
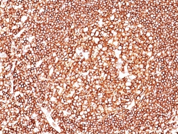
IHC: FFPE human tonsil (20X) stained with CD45 antibody (clone 2B11).
SDS-PAGE Analysis of Purified, BSA-Free CD45 Antibody (clone 2B11). Confirmation of Integrity and Purity of the Antibody.
Species Reactivity Human
Format Purified
Host Mouse
Clonality Monoclonal (mouse origin)
Isotype Mouse IgG1, kappa
Clone Name 2B11
Purity Protein G affinity chromatography
Buffer 1X PBS, pH 7.4
Gene ID 5788
Localization Cell surface and cytoplasmic
Applications Flow Cytometry : 1-2ug/10^6 cells
Immunofluorescence : 1-2ug/ml
Immunohistochemistry (FFPE) : 1-2ug/ml for 30 min at RT
Limitations This CD45 antibody is available for research use only.
Review this product on BioCompare and get a $20 Amazon gift card

Related Products

Description

CD45, also referred to as CD45R and PTPRC (Protein tyrosine phosphatase receptor type C), has been identified as a transmembrane glycoprotein, broadly expressed among hematopoietic cells. Along with other members of the PTP family, it regulates a number of cellular processes including cell differentiation, growth and mitotic cycle, and is an essential regulator of B- and T-cell antigen receptor-mediated activation.

Multiple isoforms of CD45 are distributed throughout the immune system and arise due to alternative splicing of exons located in the N-terminus. CD45RA contains the A exon and is a naive T-cell marker which may help prevent autoimmune disease. CD45RB contains B and stains most leukemias and lymphomas. CD45RC contains C and stains thymocytes, monocytes and dendritic cells. CD45RO doesn't contain A, B or C and is a marker of activated T-cells that can be used to classify and diagnose and classify lymphomas. Clone 2B11 antibody will bind to all CD45 isoforms. The variation in these isoforms is localized to the extracellular domain, with the intracellular domain being conserved. Antibody to CD45 is useful in differential diagnosis of lymphoid tumors from non-hematopoietic undifferentiated neoplasms.

Application Notes

Due to variation in protocol and secondary antibody used, the CD45 antibody may need to be titered for optimal performance.

1. FFPE staining requires boiling tissue sections in pH 9 10mM Tris with 1mM EDTA for 10-20 min followed by cooling at RT for 20 minutes.
2. The prediluted format is supplied in a dropper bottle and is optimized for use in IHC. After epitope retrieval step (if required), drip mAb solution onto the tissue section and incubate at RT for 30 min.

Immunogen

Isolated neoplastic cells

Storage

Store the CD45 antibody at 2-8oC (with azide) or aliquot and store at -20oC or colder (without azide).

Cross
Bulk Quote Request Form
Name*:
Organization*:
Email*:
Phone Number*:
Catalog No.*:
Comments and Specifics(amount, formulation, etc.)*:
Validation code: Captchapackage Image


Can't read the image? click here to refresh.
    *required field

Your bulk quote request has been submitted successfully!

Please contact us if you have any questions.