• Tel: 858.663.9055
  • SeparatorEmail: info@nsjbio.com
  • Tel: 858.663.9055
  • Email: info@nsjbio.com
Home >> Antibodies >> KRT8 Antibody

KRT8 Antibody [clone K8.8] (V2173)

  Catalog No Formulation Size Price (USD)  
Image V2173-100UG 0.2 mg/ml in 1X PBS with 0.1 mg/ml BSA (US sourced) and 0.05% sodium azide 100 ug 559
Image
V2173-20UG 0.2 mg/ml in 1X PBS with 0.1 mg/ml BSA (US sourced) and 0.05% sodium azide 20 ug 259
Image
V2173SAF-100UG 1 mg/ml in 1X PBS; BSA free, sodium azide free 100 ug 559
Image
V2173IHC-7ML Prediluted in 1X PBS with 0.1 mg/ml BSA (US sourced) and 0.05% sodium azide; *For IHC use only* 7 ml 559
Bulk quote request
IHC testing of human colon carcinoma stained with KRT8 antibody (K8.8).
Immunofluorescent staining of permeabilized human HCT-116 cells with KRT8 antibody (clone K8.8, green) and Reddot nuclear stain (red).
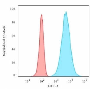
Flow cytometry testing of permeabilized human HeLa cells with KRT8 antibody (clone K8.8); Red=isotype control, Blue= KRT8 antibody.
Western blot testing of HCT-116 cell lysate using KRT8 antibody (clone K8.8) at 1ug/ml. Observed molecualr weight: 46~50kDa.
SDS-PAGE analysis of purified, BSA-free KRT8 antibody (clone K8.8) as confirmation of integrity and purity.
Species Reactivity Human
Format Purified
Host Mouse
Clonality Monoclonal (mouse origin)
Isotype Mouse IgG1, kappa
Clone Name K8.8
Purity Protein G affinity chromatography
Buffer 1X PBS, pH 7.4
Gene ID 3856
Localization Cytoplasmic
Applications Western Blot : 1-2ug/ml
Flow Cytometry : 1-2ug/million cells
Immunofluorescence : 1-2ug/ml
Immunohistochemistry (FFPE) : 0.5-1ug/ml for 30 min at RT
Limitations This KRT8 antibody is available for research use only.
Review this product on BioCompare and get a $20 Amazon gift card

Related Products

Description

KRT8, also called Cytokeratin 8, is a low molecular weight keratin of approximately 50 kDa. It participates in cellular differentiation and signal transduction, protects against apoptosis, stress and injury, and helps maintain cellular structural integrity. KRT8 is primarily found in the non-squamous epithelia and is present in majority of adenocarcinomas and ductal carcinomas. It is absent in squamous cell carcinomas.

Application Notes

Differences in protocols and secondaries may require the KRT8 antibody to be titered for optimal performance.

1. FFPE staining requires boiling tissue sections in 10mM Citrate Buffer, pH 6.0, for 10-20 min followed by cooling at RT for 20 minutes.
2. The prediluted format is supplied in a dropper bottle and is optimized for use in IHC. After epitope retrieval step (if required), drip mAb solution onto the tissue section and incubate at RT for 30 min.

Immunogen

Human carcinoma keratin was used as the immunogen for this KRT8 antibody.

Storage

Store the KRT8 antibody at 2-8oC (with azide) or aliquot and store at -20oC or colder (without azide).

Cross
Bulk Quote Request Form
Name*:
Organization*:
Email*:
Phone Number*:
Catalog No.*:
Comments and Specifics(amount, formulation, etc.)*:
Validation code: Captchapackage Image


Can't read the image? click here to refresh.
    *required field

Your bulk quote request has been submitted successfully!

Please contact us if you have any questions.