• Tel: 858.663.9055
  • SeparatorEmail: info@nsjbio.com
  • Tel: 858.663.9055
  • Email: info@nsjbio.com
Home >> Antibodies >> Cytokeratin 8 Antibody Cocktail

Cytokeratin 8 Antibody Cocktail [clone H1 + TS1] (V2172)

  Catalog No Formulation Size Price (USD)  
Image V2172-100UG 0.2 mg/ml in 1X PBS with 0.1 mg/ml BSA (US sourced) and 0.05% sodium azide 100 ug 559
Image
V2172-20UG 0.2 mg/ml in 1X PBS with 0.1 mg/ml BSA (US sourced) and 0.05% sodium azide 20 ug 259
Image
V2172SAF-100UG 1 mg/ml in 1X PBS; BSA free, sodium azide free 100 ug 559
Image
V2172IHC-7ML Prediluted in 1X PBS with 0.1 mg/ml BSA (US sourced) and 0.05% sodium azide; *For IHC use only* 7 ml 559
Bulk quote request
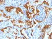
IHC testing of human colon carcinoma stained with Cytokeratin 8 antibody cocktail (H1 + TS1).
Immunofluorescent staining of permeabilized human HeLa cells with Cytokeratin 8 antibody cocktail (clones H1 + TS1, green) and Reddot nuclear stain (red).
Immunofluorescent staining of permeabilized human HCT-116 cells with Cytokeratin 8 antibody cocktail (clones H1 + TS1, green) and Reddot nuclear stain (red).
Western blot testing of human HCT-116 cell lysate with Cytokeratin 8 antibody cocktail.
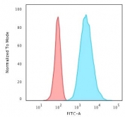
Flow cytometry testing of permeabilized human HeLa cells with Cytokeratin 8 antibody cocktail (clones H1 + TS1); Red=isotype control, Blue= Cytokeratin 8 antibody.
IHC testing of human lung carcinoma stained with Cytokeratin 8 antibody cocktail (H1 + TS1).
Species Reactivity Human, Rat
Format Purified
Host Mouse
Clonality Monoclonal (mouse origin)
Isotype Mouse IgG1, kappa
Clone Name H1 + TS1
Purity Protein G affinity chromatography
Buffer 1X PBS, pH 7.4
Gene ID 3856
Localization Cytoplasmic
Applications Flow Cytometry : 1-2ug/million cells
Immunofluorescence : 1-2ug/ml
Immunohistochemistry (FFPE) : 1-2ug/ml for 30 min at RT
Western Blot : 1-2ug/ml
Limitations This Cytokeratin 8 antibody is available for research use only.
Review this product on BioCompare and get a $20 Amazon gift card

Related Products

Description

Cytokeratin 8 (CK8) belongs to the type II (or B or basic) subfamily of high molecular weight cytokeratins and exists in combination with cytokeratin 18 (CK18). Cytokeratin 8 is primarily found in the non-squamous epithelia and is present in majority of adenocarcinomas and ductal carcinomas. It is absent in squamous cell carcinomas. Hepatocellular carcinomas are defined by the use of antibody that recognizes only cytokeratin 8 and 18. Cytokeratin 8 exists on several types of normal and neoplastic epithelia, including many ductal and glandular epithelia such as colon, stomach, small intestine, trachea, and esophagus as well as in transitional epithelium. antibody to Cytokeratin 8 does not react with skeletal muscle or nerve cells. Epithelioid sarcoma, chordoma, and adamantinoma show strong positivity corresponding to that of simple epithelia (with antibodies against Cytokeratin 8, 18 and 19). Reportedly, Cytokeratin 8 antibody is useful for the differentiation of lobular (�ring-like, perinuclear�) from ductal (�peripheral-predominant�) carcinoma of the breast.

Application Notes

The concentration stated for each application is a general starting point. Variations in protocols, secondaries and substrates may require the antibody to be titered up or down for optimal performance.

1. Staining of formalin-fixed tissues requires boiling tissue sections in 10mM Citrate Buffer, pH 6.0, for 10-20 min followed by cooling at RT for 20 minutes.
2. The prediluted format is supplied in a dropper bottle and is optimized for use in IHC. After epitope retrieval step (if required), drip mAb solution onto the tissue section and incubate at RT for 30 min.

Immunogen

A cytoskeleton preparation containing Cytokeratin 8 (H1) and Keratin preparation from a human carcinoma (TS1) were used as the immunogen for this antibody cocktail.

Storage

Store the Cytokeratin 8 antibody cocktail at 2-8oC (with azide) or aliquot and store at -20oC or colder (without azide).

Alternate Names

CARD2; CK8; CYK8; CYKER; Cytokeratin Endo A; DreK8; EndoA; K2C8; K8; Keratin 8; Krt 2.8; KRT8; Type-II Keratin Kb8, Cytokeratin 8 antibody

Cross
Bulk Quote Request Form
Name*:
Organization*:
Email*:
Phone Number*:
Catalog No.*:
Comments and Specifics(amount, formulation, etc.)*:
Validation code: Captchapackage Image


Can't read the image? click here to refresh.
    *required field

Your bulk quote request has been submitted successfully!

Please contact us if you have any questions.