• Tel: 858.663.9055
  • SeparatorEmail: info@nsjbio.com
  • Tel: 858.663.9055
  • Email: info@nsjbio.com
Home >> Antibodies >> TP53 Antibody / Tumor protein p53

TP53 Antibody / Tumor protein p53 [clone rTP53/3780] (V6013)

  Catalog No Formulation Size Price (USD)  
Image V6013-100UG 0.2 mg/ml in 1X PBS with 0.05% BSA, 0.05% sodium azide 100 ug 559
Image
V6013-20UG 0.2 mg/ml in 1X PBS with 0.05% BSA, 0.05% sodium azide 20 ug 259
Image
V6013SAF-100UG 1 mg/ml in 1X PBS; BSA free, sodium azide free 100 ug 559
Microvalidated Recmousemono
Bulk quote request
Western Blot Analysis of A431 cell lysate using p53 Recombinant Mouse Monoclonal Antibody (rTP53/3780).
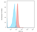
Flow Cytometric Analysis of PFA-fixed HeLA cells using p53 Recombinant Mouse Monoclonal Antibody (rTP53/3780) followed by goat anti-mouse IgG-CF488 (red); isotype control (blue).
Species Reactivity Human
Format Purified
Host Mouse
Clonality Recombinant Mouse Monoclonal
Isotype Mouse IgG1, kappa
Clone Name rTP53/3780
Purity Protein G affinity
UniProt P04637
Localization Nucleus
Applications Flow Cytometry : 1-2ug/million cells
Western Blot : 2-4ug/ml
Limitations This TP53/Tumor protein p53 antibody is available for research use only.
Review this product on BioCompare and get a $20 Amazon gift card

Related Products

Application Notes

1. Optimal dilution of the TP53/Tumor protein p53 antibody should be determined by the researcher.

2. This TP53/Tumor protein p53 antibody is recombinantly produced by expression in human HEK293 cells.

Immunogen

Recombinant human full-length TP53 protein was used as the immuongen for the TP53/Tumor protein p53 antibody.

Storage

TP53/Tumor protein p53 antibody with sodium azide - store at 2 to 8oC; antibody without sodium azide - store at -20 to -80oC.

Cross
Bulk Quote Request Form
Name*:
Organization*:
Email*:
Phone Number*:
Catalog No.*:
Comments and Specifics(amount, formulation, etc.)*:
Validation code: Captchapackage Image


Can't read the image? click here to refresh.
    *required field

Your bulk quote request has been submitted successfully!

Please contact us if you have any questions.