• Tel: 858.663.9055
  • SeparatorEmail: info@nsjbio.com
  • Tel: 858.663.9055
  • Email: info@nsjbio.com
Home >> Antibodies >> HER-4 Antibody Clone HFR-1 / ERBB4

HER-4 Antibody Clone HFR-1 / ERBB4 [clone HFR-1] (V7741)

  Catalog No Formulation Size Price (USD)  
Image V7741-100UG 0.2 mg/ml in 1X PBS with 0.1 mg/ml BSA (US sourced) and 0.05% sodium azide 100 ug 559
Image
V7741-20UG 0.2 mg/ml in 1X PBS with 0.1 mg/ml BSA (US sourced) and 0.05% sodium azide 20 ug 259
Image
V7741SAF-100UG 1 mg/ml in 1X PBS; BSA free, sodium azide free 100 ug 559
Bulk quote request
HER-4 Antibody Clone HFR-1 IF. Immunofluorescence of HER-4 antibody in human MCF7 cells. Permeabilized human MCF7 breast carcinoma cells were stained with the mouse monoclonal HER-4 antibody clone HFR-1 (green) and counterstained with Reddot nuclear stain (red). Fluorescent signal is observed predominantly along the cell membrane with additional cytoplasmic staining, consistent with Erb-B2 receptor tyrosine kinase 4 localization in epithelial tumor cells. Nuclei are clearly visualized in red, providing cellular context for HER4 expression patterns.
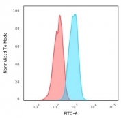
HER-4 Antibody Clone HFR-1 FACS. Flow cytometry testing of PFA-fixed human MCF7 cells with HER-4 antibody (clone HFR-1); Red=isotype control, Blue= HER-4 antibody.
SDS-PAGE analysis of purified, BSA-free HER-4 antibody (clone HFR-1) as confirmation of integrity and purity.
Availability 1-3 business days
Species Reactivity Human
Format Purified
Host Mouse
Clonality Monoclonal (mouse origin)
Isotype Mouse IgG2b, kappa
Clone Name HFR-1
Purity Protein G affinity chromatography
UniProt Q15303
Localization Cytoplasmic, plasma membrane, nuclear
Applications Flow Cytometry : 1-2ug/million cells in 0.1ml
Immunofluorescence : 1-2ug/ml
Limitations This HER-4 antibody is available for research use only.
Review this product on BioCompare and get a $20 Amazon gift card

Related Products

  • Applications : IHC-P
    Reactivity : Human
    Microvalidated
  • Applications : WB
    Reactivity : Human, Mouse, Rat
  • Applications : WB, ELISA
    Reactivity : Human, Mouse
    Pred. Reactivity : Rat
  • Applications : WB, IHC, ELISA
    Reactivity : Human
    Pred. Reactivity : Mouse, Rat
  • Applications : WB, IHC, IF, ELISA
    Reactivity : Human
    Pred. Reactivity : Mouse, Rat
  • Applications : WB, IHC, ELISA
    Reactivity : Human
  • Applications : WB, IHC, ELISA
    Reactivity : Human
  • Applications : WB, ELISA
    Reactivity : Human, Rat
    Pred. Reactivity : Human
  • Applications : WB, IHC-P
    Reactivity : Human, Mouse, Rat
  • Applications : WB, IHC-P, ELISA
    Reactivity : Human, Mouse, Rat
  • Applications : IHC-P
    Reactivity : Zebrafish

Description

HER-4 Antibody clone HFR-1 recognizes Erb-B2 receptor tyrosine kinase 4, also known as ERBB4, a member of the epidermal growth factor receptor family of receptor tyrosine kinases. HER-4 antibody, frequently referred to as ERBB4 antibody and ErbB4 antibody in the literature, detects a transmembrane receptor involved in growth factor signaling, cellular differentiation, and survival pathways. Clone HFR-1 is produced as a mouse monoclonal antibody and has been referenced in numerous peer-reviewed publications investigating HER4 biology and ERBB signaling mechanisms.

HER4 belongs to the ERBB receptor family, which includes EGFR, HER2, and HER3. Upon ligand binding, including neuregulins and other EGF-like growth factors, HER4 undergoes receptor dimerization and autophosphorylation, activating downstream PI3K-AKT, MAPK, and JAK-STAT pathways. These signaling cascades regulate proliferation, differentiation, and apoptosis in epithelial, neural, and cardiac tissues. Unlike certain other ERBB family members, HER4 can undergo regulated intramembrane proteolysis, releasing an intracellular domain that translocates to the nucleus and influences gene transcription.

The ERBB4 gene is located on chromosome 2q34 and produces multiple isoforms through alternative splicing. These isoforms differ in their cytoplasmic tail composition and downstream signaling capacity, contributing to context-dependent biological effects. HER4 expression has been documented in breast epithelium, neural tissue, and cardiac muscle, where it contributes to developmental regulation and tissue homeostasis.

Dysregulation of HER4 signaling has been implicated in breast cancer, ovarian carcinoma, and other malignancies. Depending on isoform expression and cellular context, HER4 may demonstrate differentiation-associated or tumor-modulating roles. Because of this complexity, consistent detection using a well-characterized clone such as HFR-1 supports reproducibility across independent studies.

HER-4 Antibody Clone HFR-1 is suitable for research applications focused on ERBB4 signaling, receptor tyrosine kinase biology, and cancer-related growth factor pathway analysis. Its established use in published studies makes clone HFR-1 a recognized tool in HER4 research.

For detection of total HER4 expression, see our HER4 antibody page.

Application Notes

Optimal dilution of the HER-4 antibody should be determined by the researcher.

Immunogen

A recombinant human partial protein (amino acids 1116-1269) was used as the immunogen for the HER-4 antibody.

Storage

Store the HER-4 antibody at 2-8oC (with azide) or aliquot and store at -20oC or colder (without azide).

Cross
Bulk Quote Request Form
Name*:
Organization*:
Email*:
Phone Number*:
Catalog No.*:
Comments and Specifics(amount, formulation, etc.)*:
Validation code: Captchapackage Image


Can't read the image? click here to refresh.
    *required field

Your bulk quote request has been submitted successfully!

Please contact us if you have any questions.