• Tel: 858.663.9055
  • SeparatorEmail: info@nsjbio.com
  • Tel: 858.663.9055
  • Email: info@nsjbio.com
Home >> Antibodies >> CD8A Antibody Clone UCHT4 / Published Cytotoxic T Cell Marker Antibody

CD8A Antibody Clone UCHT4 / Published Cytotoxic T Cell Marker Antibody [clone UCHT4] (V8216)

  Catalog No Formulation Size Price (USD)  
Image V8216-100UG 0.2 mg/ml in 1X PBS with 0.1 mg/ml BSA (US sourced) and 0.05% sodium azide 100 ug 559
Image
V8216-20UG 0.2 mg/ml in 1X PBS with 0.1 mg/ml BSA (US sourced) and 0.05% sodium azide 20 ug 259
Image
V8216SAF-100UG 1 mg/ml in 1X PBS; BSA free, sodium azide free 100 ug 559
Bulk quote request
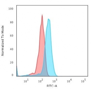
CD8A Antibody for FACS - Jurkat cell line. Flow cytometry analysis of CD8 alpha (CD8A) in human Jurkat cells shows a clear right-shifted population (blue) relative to isotype control (red), consistent with cell surface expression on T lymphocyte-derived cells and enabling accurate identification of CD8-positive populations in a T cell leukemia model. The published clone UCHT4 supports reliable and literature-aligned detection in established flow cytometry workflows (clone UCHT4).
SDS-PAGE analysis of purified, BSA-free highly published CD8a antibody clone UCHT4 as confirmation of integrity and purity.
Availability 1-3 business days
Species Reactivity Human
Format Purified
Host Mouse
Clonality Monoclonal (mouse origin)
Isotype Mouse IgG2a, kappa
Clone Name UCHT4
Purity Protein G affinity chromatography
UniProt P01732
Localization Cell surface
Applications Flow Cytometry : 1-2ug/10^6 cells in 0.1ml
Limitations This CD8a antibody is available for research use only.
Review this product on BioCompare and get a $20 Amazon gift card

Related Products

Description

CD8 alpha (CD8A) is a transmembrane glycoprotein expressed on cytotoxic T lymphocytes and functions as a co-receptor for T cell receptor signaling through interaction with MHC class I molecules. CD8A Antibody is widely used to detect this immune cell surface marker in studies of T cell biology, immune profiling, and tumor-infiltrating lymphocyte analysis. CD8A antibody, also referred to as CD8 alpha antibody or CD8 antigen antibody, is a key reagent for identifying cytotoxic T cell populations across multiple experimental platforms.

CD8A is localized to the plasma membrane and is commonly analyzed in immunohistochemistry, flow cytometry, immunofluorescence, and western blot workflows. Accurate detection of CD8A is essential for defining T cell subsets and interpreting immune responses in both normal tissues and disease contexts. This makes clone selection an important factor when designing experiments and comparing results across studies.

This mouse monoclonal antibody, clone UCHT4, has been described in multiple peer-reviewed publications, providing a solid foundation of literature support while remaining less saturated than the most heavily cited clones. This positioning makes UCHT4 a balanced option for researchers who want a well-established antibody with demonstrated performance, while still maintaining some flexibility in differentiating their work from studies using highly dominant clones.

The publication record associated with clone UCHT4 supports its use in standard immunology workflows, including immune cell identification, cytotoxic T cell analysis, and tumor microenvironment studies. Its use across different experimental systems indicates reliable target recognition and consistent staining behavior, making it a dependable choice for routine CD8A detection.

CD8A Antibody clone UCHT4 is particularly useful for researchers who want to align with existing literature without relying exclusively on the most commonly used clones. This can be advantageous in studies where confirmation of results using alternative antibodies strengthens experimental conclusions and reduces clone-specific bias.

By positioning clone UCHT4 as a Published Cytotoxic T Cell Marker Antibody, this page creates a clear differentiation based on moderate but meaningful literature support. It serves as an intermediate option between highly published benchmark clones and less-cited alternatives, making it well suited for a wide range of immunology and translational research applications.

This antibody is part of a broader selection of immune cell marker antibodies designed to support studies of T cell biology, immune infiltration, and tumor immunology, including application-specific CD8A antibody reagents for IHC, FACS, WB, and IF.

Application Notes

Optimal dilution of the CD8A Antibody Clone UCHT4 / Published Cytotoxic T Cell Marker Antibody should be determined by the researcher.

Immunogen

Thymocytes followed by Sezary T cells were used as the immunogen for the CD8A Antibody Clone UCHT4 / Published Cytotoxic T Cell Marker Antibody.

Storage

Store the CD8a antibody at 2-8oC (with azide) or aliquot and store at -20oC or colder (without azide).

Alternate Names

CD8A clone UCHT4 antibody, CD8 alpha published antibody, CD8A research validated antibody, CD8A cytotoxic T cell antibody, CD8 immune marker antibody

Cross
Bulk Quote Request Form
Name*:
Organization*:
Email*:
Phone Number*:
Catalog No.*:
Comments and Specifics(amount, formulation, etc.)*:
Validation code: Captchapackage Image


Can't read the image? click here to refresh.
    *required field

Your bulk quote request has been submitted successfully!

Please contact us if you have any questions.